An Interpretation of Gardner’s Equation
DOI:
https://doi.org/10.70844/ijas.2025.2.37Keywords:
- Gardner's equation,
- Gassman-nur,
- Critical porosity
Abstract
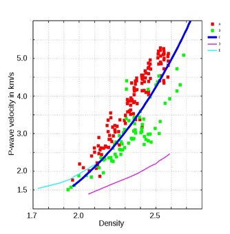
Gardner’s equation relates porous rock density to the P-wave velocity and is used to analyze seismic amplitude information. The exponential form of the equation is convenient for this use. However, the equation was found by fitting data from basins from all over the world. Here a simple basin compaction model is used to show that the form of Gardner’s equation is due primarily to basin compaction which happens to match with variation of rock density and P-wave velocity for sandstone but often fails for shale. An alternative equation is evaluated and shown to be a better choice for single basin use. It is also shown that when Gassmann’s equations are combined with Nur’s critical porosity model the resulting equations relating the shear wave velocity to the P-wave velocity and the density to the p-wave velocity can be written in a way that does not involve the pore fluid bulk modulus. This may explain why so many mono-mineral rocks display a hyperbolic relation between the shear wave velocity and the P-wave velocity with constants independent of porosity for a given pore fluid.
Downloads
References

